
一、项目痛点:协议壁垒下的精度与效率之殇
某知名药企的口服液灌装生产线亟待升级。其主控制系统采用高性能的西门子S7-1500系列PLC(兼容S7-1200架构,性能更强),基于PROFINET工业以太网构建,负责统筹上瓶、灌装、封口、贴标等全流程。而新购置的核心设备——三菱MELSERVO-JE-C系列灌装机,其内置的驱动控制系统采用三菱原生的CC-LinkIEFB协议,以实现电机的高精度同步与快速响应。
项目面临的核心挑战如下:
1.协议异构,直接通讯无门:PROFINET与CC-LinkIE是两种不同的实时以太网协议,主站PLC无法直接控制和获取伺服驱动器的实时数据,如当前坐标、扭矩、报警状态等。
2.剂量控制精度难保证:灌装剂量依赖于PLC向伺服驱动器发送的精准位置指令。由于协议不通,只能通过模拟量或脉冲进行控制,易受干扰,且难以实时校正,导致剂量误差经常超过±0.5ml,无法满足新版GMP对灌装精度的高要求。
3.生产效率与灵活性受限:无法实现PLC与伺服驱动器之间的高速数据交换,导致换产时(如更换瓶型、调整剂量)参数设置繁琐、耗时长,生产线整体设备效率(OEE)提升遇到天花板。
4.故障诊断困难:伺服系统的详细状态信息和故障代码无法实时上传至主控系统,维修人员需要到现场查看驱动器面板,排查效率低,影响产线连续运行。
二、解决方案:捷米特JM-PN-CCLKIE智能网关
为解决上述痛点,我们引入了捷米特JM-PN-CCLKIE协议转换网关。它不仅仅是一个简单的协议转换器,更是一个集成了数据采集器、边缘计算网关能力的智能网关,是构建工业物联网架构的关键底层组件。
网关功能简介:
高速协议双向转换:在硬件层面,网关独立处理PROFINET和CC-LinkIEFB两种协议的栈,实现纳秒级的协议转换,确保控制指令与反馈数据的实时性。
精准数据映射:作为物联网网关,它能将西门子PLC的过程映像区(I/O地址)与三菱MELSERVO-JE-C系列驱动器的软元件(如D、M寄存器)及运动控制地址(如当前位置、目标位置)进行精确、稳定的映射。
边缘预处理能力:作为边缘计算网关,它可对采集的伺服数据进行初步处理,如进行单位换算、阈值判断、生成简易报警等,减轻主PLC的负担,提升系统响应速度。
高可靠性设计:工业级设计,适应车间恶劣环境,保障通讯的长期稳定,这是作为核心工业网关的基本素质。
三、实施过程与清晰的系统拓扑
实施过程注重精准与高效,重构后的系统拓扑实现了真正的“一线贯通”。
1. 硬件连接与拓扑重构
2.软件与参数配置
西门子侧:在TIAPortal中,导入捷米特提供的GSDML文件,将网关作为标准PROFINETIO设备添加到组态。根据灌装控制需求,为其分配足够长度的输入/输出数据区(例如,输出区用于发送目标位置、启动信号;输入区用于读取当前位置、完成信号、报警代码)。
三菱侧:使用网关配置软件,进行CC-LinkIEFB网络组态,设定各伺服驱动器的站号与网络参数。
关键映射配置:在网关的配置软件中,建立精确的地址映射表。
将西门子PLC的输出字(如PQW256)映射到三菱MELSERVO-JE-C系列驱动器的目标位置寄存器。
将三菱MELSERVO-JE-C系列驱动器的当前位置寄存器、ready信号、定位完成信号、绝对压力传感器读数等,映射到西门子PLC的输入字(如PIW256)和位。
精度调优:在PLC程序中,利用直接映射的地址,实现高精度位置控制。同时,网关的快速响应确保了从指令发出到伺服执行的延迟极小且稳定。通过程序算法,结合实时反馈的当前位置与压力信息,进行闭环补偿,最终将每一瓶的灌装剂量误差牢牢锁定在≤±0.1ml范围内。
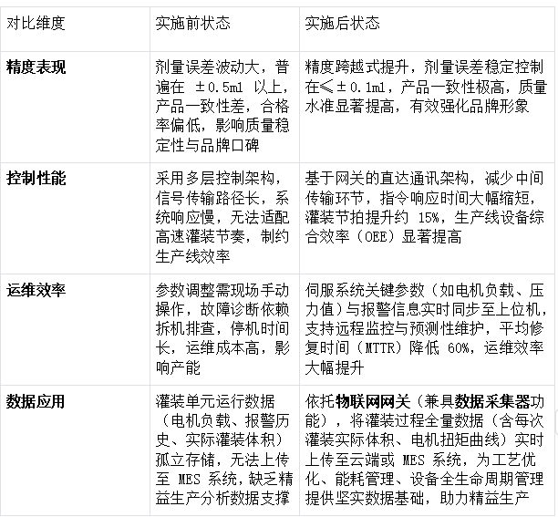
四、 应用效果与实施前后对比
五、行业推广与前景展望
捷米特网关所展现的高精度、高实时性控制能力,使其在众多对精度和可靠性要求极高的行业中拥有广阔的应用前景。我们重点推荐以下主流且快速发展的行业:
1.新能源锂电池制造:在涂布、辊压、分切等工序中,对张力的控制要求极为精确。通过此类智能网关实现PLC与多品牌伺服驱动器的高精度同步,是保障电池极片厚度一致性和良率的关键。
2.半导体与电子封装:在晶圆搬运、引线键合、点胶等设备中,微米级的运动定位至关重要。工业网关能无缝集成不同协议的视觉系统、机器人与精密运动平台,实现复杂协同作业。
3.高端医疗器械生产:如自动化注射器装配、药液精准分装等,其对无菌、无尘环境下的运动控制精度和可靠性要求与口服液灌装异曲同工,该方案可直接复用。
4.智能物流仓储:高速堆垛机、分拣机的精准定位与快速启停,依赖于PLC与驱动系统的毫秒级交互。边缘计算网关在此不仅能实现协议转换,还能进行本地的路径优化与避障逻辑运算。
六、总结
在“中国智造”迈向高质量发展的征程中,底层设备的互联互通与精准控制是基石。本项目成功证明,捷米特JM-PN-CCLKIE这类高性能工业网关,已从单纯的连接工具,演进为集物联网网关、边缘计算网关、数据采集器功能于一身的智能网关。它以其卓越的协议转换性能和稳定的实时性,精准地攻克了口服液灌装中的剂量控制难题。
它不仅是打通PROFINET与CC-LinkIE网络的技术桥梁,更是将精准控制理念转化为稳定生产力的工程典范。随着高端装备、精密制造、生物医药等战略性新兴产业的蓬勃发展,这种能够确保极致精度、提升生产效率、赋能数据驱动的智能网关解决方案,必将成为构建未来智能化、柔性化生产线的标准配置,为制造业的转型升级注入强劲动力。
《具体内容配置过程及其他相关咨询请与武工留言交流》
