
一、 案例背景与项目痛点
案例背景:
某大型电商区域配送中心的全自动化立体仓库项目中,其核心设备——巷道堆垛机——的控制系统采用高性能的西门子S7-1500 PLC作为主站,控制系统逻辑与调度。堆垛机的提升机构(负责垂直方向移动货叉)需要实现极其精准的停靠,以对接高达20米的货架上每一层货位。提升机构采用了支持EtherCAT总线通讯的高性能伺服驱动器与电机,以实现高响应、高精度的位置控制。
项目痛点:
1.协议原生不兼容:西门子S7-1500 PLC虽功能强大,但其原生优化的工业网络为PROFINET。而提升伺服系统采用的EtherCAT是另一种高性能的实时以太网协议。两者无法直接通讯,形成技术鸿沟。
2.精度要求苛刻:项目要求堆垛机提升机构的停位精度必须稳定在≤1mm之内。传统的脉冲控制或Modbus通讯方式在长距离、高速运行下易受干扰,存在累计误差,难以满足此苛刻要求。
3.系统响应实时性不足:若通过普通网关或非实时网络进行数据传输,指令延时和抖动会导致伺服系统响应滞后,在高速提升与紧急制动时,轻则影响效率,重则导致定位失败甚至设备碰撞。
4.集成复杂度高:寻找一种既能完美桥接PROFINET与EtherCAT,又能满足亚毫米级精度控制需求的解决方案,成为项目最大的技术挑战。
二、 解决方案:捷米特JM-ECTM-PN协议转换网关
面对以上挑战,我们引入了捷米特JM-ECTM-PN协议转换网关。这款产品不仅仅是一个简单的数据采集器,更是一款具备边缘计算能力的智能网关,它在此项目中扮演了至关重要的角色。
网关功能简介:
EtherCAT主站功能:这是该工业网关的核心能力。它内置了完整的EtherCAT主站协议栈,可以主动管理和控制整个EtherCAT网络上的从站设备(即提升伺服驱动器)。
PROFINET从站角色:在上级的PROFINET网络中,它作为一个标准的IO设备,被西门子S7-1500 PLC识别和访问。
高性能协议转换:实现了PROFINET与EtherCAT之间数据的双向、高效、低延迟转换。将PLC下发的运动控制指令(如目标位置、速度)实时传递给伺服驱动器,同时将伺服系统的实时反馈(如实际位置、扭矩、故障状态)精准上传给PLC。
高精度同步机制:通过EtherCAT的分布式时钟技术,该物联网网关能够精确同步所有伺服驱动器的系统时间,确保所有轴的动作严格同步,这是实现≤1mm定位精度的关键技术保障。
三、 实施过程与清晰的系统拓扑
1. 硬件连接与拓扑重构
2. 软件配置
西门子侧:在TIA Portal中,导入网关的GSDML文件,将其作为标准的PROFINET设备添加到网络。为其分配输入/输出数据区,这个数据区被映射为对EtherCAT从站的过程数据。
网关侧:使用捷米特的配置软件,扫描并组态整个EtherCAT网络,包括提升、行走、伸缩等所有伺服驱动器。配置过程数据映射,将伺服驱动器的控制字、状态字、目标位置、实际位置等参数,与PLC分配的PROFINET IO地址一一对应。
伺服驱动器侧:根据网关的组态,设置好从站地址,并工作在EtherCAT模式下的相应操作模式(如循环同步位置模式CSP)。
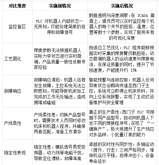
四、 应用效果与项目实施前后对比
五、 行业推广与前景展望
捷米特JM-ECTM-PN网关所展现出的高精度、高实时性协议转换能力,使其在众多对运动控制有苛刻要求的行业中大放异彩。我们重点推荐以下主流、快速且有前景的行业:
1.锂电生产设备:在涂布、辊压、卷绕等极片制作环节,对张力的控制需要达到克级甚至毫克级精度。通过此智能网关,可以将PLC与EtherCAT伺服张力系统无缝集成,保障电池极片的一致性,是提升良品率的关键。
2.光伏硅片制造:在晶硅生长、切片、串焊等工艺中,对运动平台的定位和同步有极高要求。该物联网网关能满足其高节拍、高精度的生产需求。
3.工业机器人与CNC机床:多关节机器人的协同运动和CNC的插补控制,依赖于底层驱动系统的极致同步。将此网关作为边缘计算网关,可以轻松将非EtherCAT主控系统接入高性能驱动网络,实现复杂轨迹控制。
4.半导体封装与测试:在晶圆的取放、对位、焊线等微观操作中,精度要求在微米级别。基于EtherCAT的运动控制平台是标准配置,该网关是连接上层MES与底层精密驱动的不二之选。
六、 总结
在“中国智造”与“工业4.0”的宏大叙事下,智能物流、高端装备等领域的精度竞赛正在不断刷新极限。本项目成功证明,捷米特JM-ECTM-PN这类高性能工业网关,已超越传统协议转换的范畴,它是集成EtherCAT主站功能的智能网关,是实现数据汇聚与洞察的数据采集器,更是保障系统实时响应的边缘计算网关。
它通过将PROFINET的通用性与EtherCAT的专用高性能完美结合,为核心设备如堆垛机赋予了“毫米不差”的精准操控能力。这种以物联网网关技术破解核心痛点,赋能传统行业升级的模式,具有极强的示范效应和推广价值。随着高端制造业的持续深化,这种能够直接提升设备核心性能的边缘计算网关 解决方案,必将成为构建未来无人化、智能化工厂不可或缺的关键基础设施。
《具体内容配置过程及其他相关咨询请与武工留言交流》
