
一、案例背景与项目痛点
案例背景:
某油气管道工程公司为提高焊接质量和生产效率,计划建设一条智能化管道焊接产线。该产线采用汇川H5U系列PLC作为主控制器,负责整体协调和流程控制。同时,选配了高性能的焊接机器人(支持EtherCAT总线)来执行精密焊接作业。然而,现场原有的部分设备(如变位机、送丝机构)仍通过EtherNet/IP总线进行控制。如何实现PLC与机器人之间高效、稳定的数据交互,成为项目成功实施的关键。
项目痛点:
1.协议不兼容的集成难题:汇川PLC原生支持EtherNet/IP主站协议,而焊接机器人采用EtherCAT总线,两者协议体系完全不同,无法直接通信。
2.数据同步的实时性挑战:焊接过程中的位置、速度、电流等参数需要毫秒级同步,传统通讯方式难以满足精度要求。
3.系统扩展的局限性:现有架构无法灵活接入更多基于EtherCAT的设备,限制了产线未来的升级空间。
4.维护复杂度的增加:多协议并存导致系统调试和维护困难,故障排查时间延长。
5.成本控制的压力:采用专用接口模块或定制开发方案成本高昂,且实施周期长。
二、解决方案:捷米特JM-ECTM-EIP协议转换网关
针对上述挑战,项目团队引入了捷米特JM-ECTM-EIP协议转换网关。这款设备作为专业的工业网关,在异构网络集成中发挥着关键的桥梁作用。
网关功能简介:
-双向协议透明转换:在EtherNet/IP侧作为从站,在EtherCAT侧作为主站,实现两种协议数据的实时双向转换。
-高性能数据采集与处理:作为智能数据采集器,可同时处理多路数据,确保焊接参数的精准同步。
-灵活的配置方式:提供图形化配置软件,支持拖拽式数据映射,大幅降低工程师的配置难度。
-工业级可靠性设计:采用宽温宽压设计,适应焊接车间恶劣的工作环境,确保长期稳定运行。
-物联网网关扩展能力:内置数据处理能力,可作为物联网网关将关键数据上传至MES系统,实现焊接过程的可视化管理。
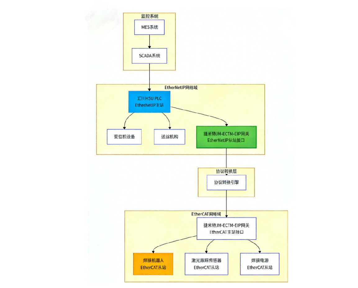
三、系统拓扑与实施过程
系统结构拓扑图:
实施过程:
1.网络规划与硬件部署:根据现场设备布局,规划EtherNet/IP和EtherCAT网络拓扑,确定网关安装位置。将网关的EtherNet/IP接口接入PLC网络,EtherCAT接口接入机器人控制系统。
2.EtherNet/IP网络配置:在汇川AutoShop编程软件中,配置PLC的EtherNet/IP主站参数。将网关作为EtherNet/IP从站添加到网络,并分配相应的输入输出地址区域。
3.EtherCAT网络组态:在机器人控制系统中,扫描EtherCAT网络设备。将网关识别为EtherCAT从站,并根据机器人控制需求配置PDO(过程数据对象)映射。
4.数据映射配置:使用捷米特专用配置软件,建立EtherNet/IP数据区与EtherCATPDO之间的映射关系。例如,将PLC的焊接启停指令映射到机器人的控制字,将机器人的焊接状态反馈映射到PLC的状态区。
5.系统调试与优化:完成配置后,逐步测试各数据点的通讯状态。通过监控软件验证数据传输的实时性和准确性,并根据实际焊接工艺需求优化通讯周期参数。
四、应用效果对比
五、行业应用前景
1.新能源电池制造:在锂电池生产线上,各工序设备往往采用不同总线协议。协议转换网关可实现涂布机、辊压机、分切机等设备的数据统一采集和控制,助力打造智能化电池工厂。
2.智能物流仓储:现代物流中心的堆垛机、输送线、分拣机等设备协议多样。工业网关能够整合多协议设备,实现物流系统的协调运作和高效管理。
3.半导体制造:半导体生产线对设备间同步精度要求极高。智能网关可确保光刻机、刻蚀机、薄膜沉积设备间的精准协同,提升产品良率。
4.食品饮料包装:高速灌装线涉及多种自动化设备。物联网网关不仅能实现设备互联,还能采集生产数据,助力质量追溯和效率优化。
六、总结
在工业4.0和智能制造的大背景下,捷米特JM-ECTM-EIP协议转换网关在管道焊接项目中的成功应用,充分展现了其在解决工业现场协议异构问题上的重要价值。这款智能网关不仅是一个简单的协议转换设备,更是一个功能强大的数据采集器和工业网关平台。
通过该解决方案,企业以较低的成本实现了新旧设备的融合,打破了信息孤岛,提升了整个焊接产线的自动化水平和生产效率。其实时、可靠的数据传输能力,为保障焊接质量提供了坚实的技术基础。
展望未来,随着工业互联网的深入推进,这类具备强大连接能力、配置灵活且具备边缘计算潜力的物联网网关,必将在更多工业场景中发挥关键作用。它们不仅是设备连接的桥梁,更是数据价值挖掘的起点,将持续推动传统制造业向数字化、网络化、智能化方向转型升级。
对于正在推进智能制造升级的企业而言,选择成熟的协议转换解决方案,是降低集成风险、加速数字化转型的明智选择。捷米特JM-ECTM-EIP网关的成功案例,为行业提供了一个可复制、可推广的宝贵经验。
《具体内容配置过程及其他相关咨询请与武工留言交流》
