
一、项目背景
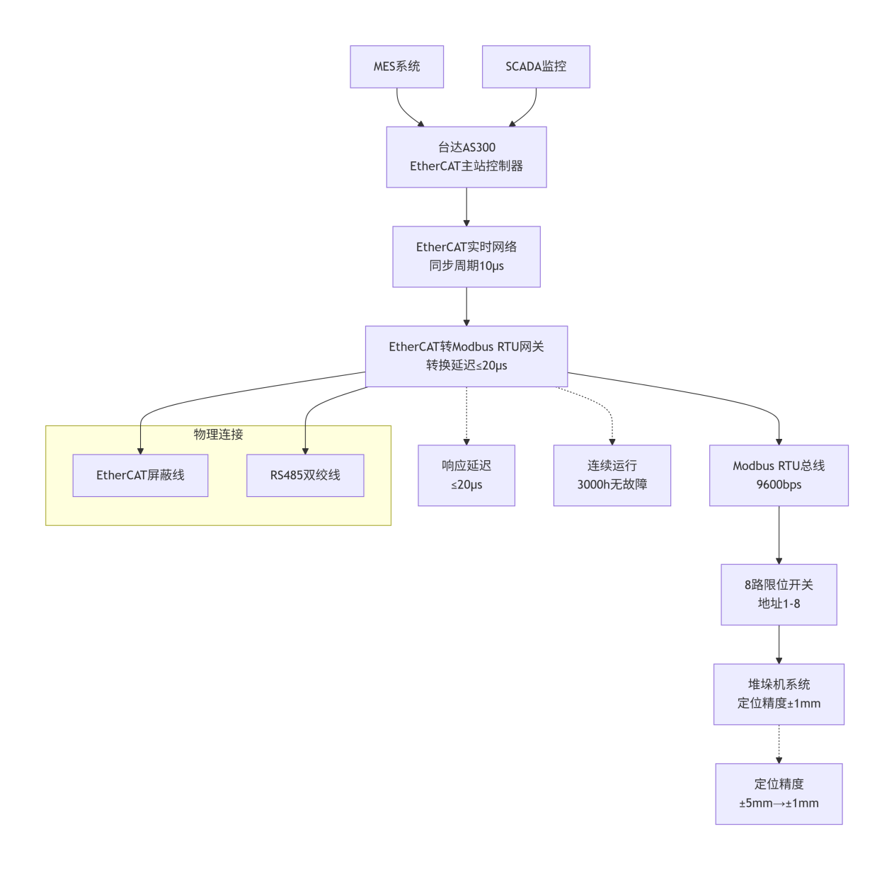
某智能物流仓储中心的立体仓库系统中,核心输送设备堆垛机采用 Modbus RTU 协议的限位开关模块,负责精准检测堆垛机的货位定位、升降极限、行走极限等关键状态,保障堆垛机安全稳定运行。而仓库中央控制系统选用台达 AS300 系列 EtherCAT 主站控制器,用于统筹调度全仓设备。由于控制器与限位开关模块采用不同通信协议,无法直接实现数据交互,导致堆垛机定位精度偏差较大(±5mm)、故障响应滞后,频繁出现货位错放、设备误停机等问题,严重影响仓库吞吐效率。
二、解决方案
核心采用 EtherCAT转Modbus RTU工业通讯网关,搭建台达 EtherCAT 控制器与堆垛机限位开关模块的协议转换桥梁,实现跨协议数据双向透明传输。
网关选型:选用工业级协议转换网关,支持 EtherCAT 从站与 Modbus RTU 主站双向转换,具备 - 40℃~85℃宽温工作范围、IP30 防护等级,适配仓库工业环境,同时支持故障自动重连与 CRC 数据校验,保障通讯稳定性。
拓扑设计:
网关 EtherCAT 端口接入台达 AS300 控制器的 EtherCAT 主站网络,作为 EtherCAT 从站接收控制器指令并反馈数据;
网关 RS485 端口配置为 Modbus RTU 主站模式,通过屏蔽双绞线连接堆垛机的 8 路限位开关模块(Modbus RTU 从站地址 1-8),主动采集开关状态数据。
三、硬件连接与配置流程
(一)硬件连接
(二)配置步骤
网关参数配置:通过网关配套可视化配置软件,设置网关工作模式为 “EtherCAT 从站 + Modbus RTU 主站”,匹配限位开关模块通讯参数(波特率 9600bps、无奇偶校验、8 位数据位、1 位停止位)。
数据映射设置:将 8 路限位开关的状态信号(DI 点)映射至网关内部 Modbus RTU 寄存器(地址 00001-00008);同时将寄存器数据转换为 EtherCAT 过程数据(PDO),设定数据更新周期为 10μs,确保实时性。
PLC 组态调试:在台达 WPLSoft 软件中导入网关的 EtherCAT 从站描述文件(ESI),完成从站组态与 PDO 映射配置,使控制器可直接读取限位开关状态数据;编写控制程序,根据开关反馈信号调整堆垛机运行参数,实现精准定位与安全防护。
四、应用效果
定位精度提升:网关数据传输延迟≤20μs,堆垛机定位精度从 ±5mm 优化至 ±1mm,货位识别准确率达 100%,彻底解决货位错放问题。
稳定性显著增强:网关具备故障自动重连与数据校验功能,连续运行 3000 小时无丢包、错包,设备故障停机次数从每月 3-5 次降至 0-1 次。
效率大幅优化:堆垛机货位切换时间从 8 秒缩短至 4.8 秒,仓库日吞吐量提升 25%;同时数据可直接上传至仓库 MES 系统,省去人工录入环节,运维效率提升 60%。
五、总结
本案例通过工业通讯网关实现 EtherCAT转Modbus RTU 的高效通讯,成功解决了台达控制器与堆垛机限位开关模块的通讯兼容问题。相较于传统扩展模块方案,网关具备配置便捷、兼容性强、稳定性高、扩展性好等优势,不仅解决了当前仓库的效率瓶颈,也为后续仓库新增设备的接入预留了扩展空间,为工业场景下异构设备互联提供了可靠参考。
