
一、项目背景
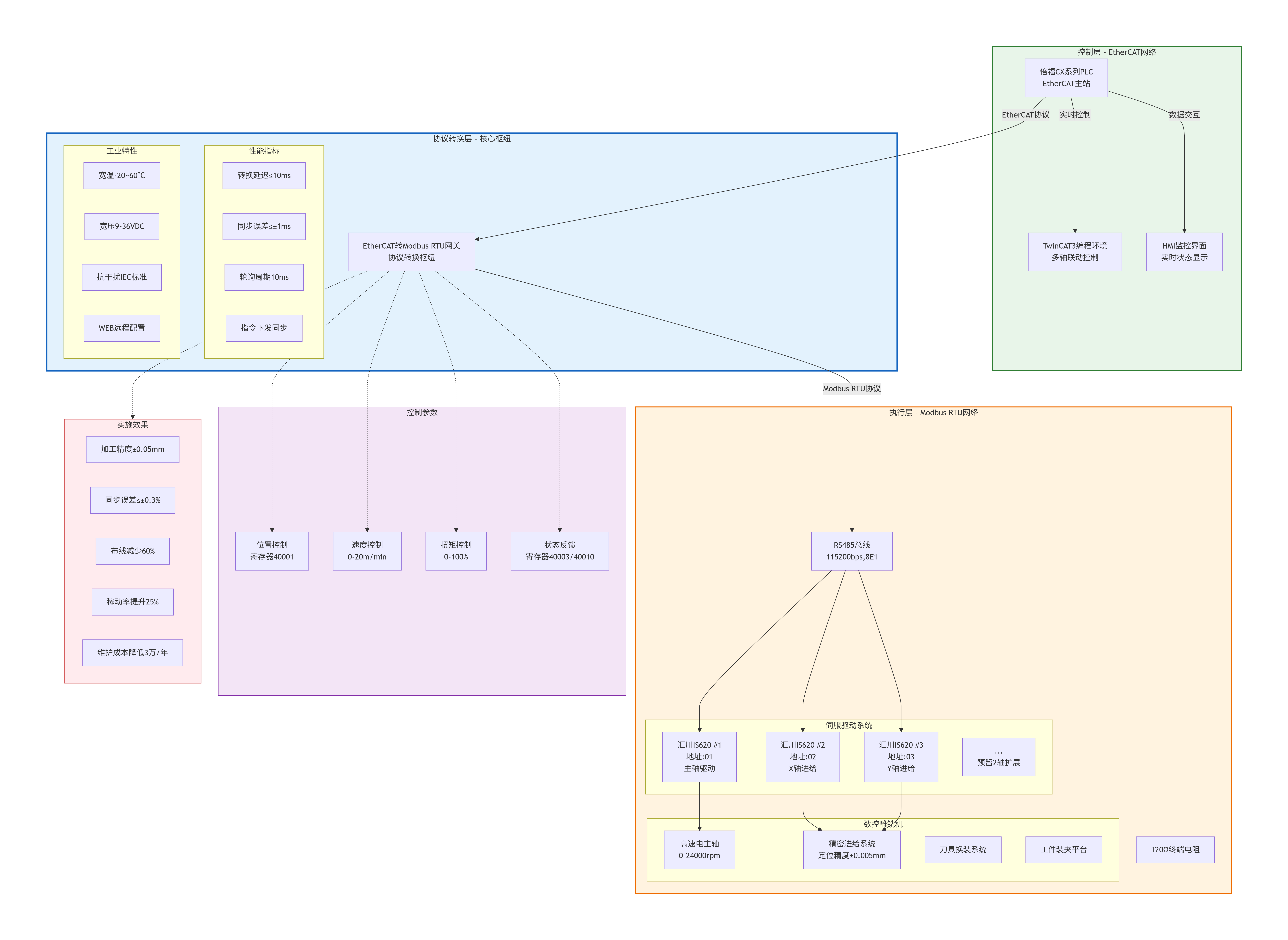
某精密机床制造企业为数控雕铣机升级改造项目,需实现机床主轴与进给轴的高精度同步控制,保障复杂曲面工件的加工精度。
现场控制系统选用倍福 CX 系列 EtherCAT 总线 PLC,该 PLC 凭借高速总线特性,可实现多轴运动指令的实时下发与状态反馈;进给轴驱动端部署汇川 IS620 系列伺服驱动器,该驱动器采用Modbus RTU 协议通过 RS485 总线通信,具备高响应、高刚性的控制优势,适配雕铣机的精密加工需求。
由于 PLC 与伺服驱动器存在协议异构问题,传统的 IO 点控制方案无法满足多轴同步的实时性要求,且布线复杂、扩展性差。项目最终引入EtherCAT 转 Modbus RTU 协议转换网关,搭建高速、稳定的跨协议通讯链路,实现倍福 PLC 对汇川 IS620 伺服驱动器的精准控制。
二、项目核心需求与痛点拆解
(一)核心需求目标
实时控制:PLC 与伺服驱动器数据交互延迟≤20ms,支持位置、速度、扭矩三种控制模式切换,满足雕铣机高速进给与精准定位需求;
多轴同步:实现 3 台汇川 IS620 伺服驱动器的联动控制,主轴转速与进给轴移动速度的同步误差≤±0.5%;
状态反馈:伺服驱动器的运行状态、报警信息实时上传至 PLC,便于工控系统进行故障诊断与报警处理;
扩展性强:预留通讯接口,支持后续新增伺服轴或传感器设备接入,适配机床功能升级需求;
工业适配:整套方案需在机床车间 - 10℃~55℃、多粉尘、强电磁干扰的环境下稳定运行。
(二)现场核心痛点
协议兼容壁垒:倍福 PLC 仅支持 EtherCAT 总线协议,汇川 IS620 伺服驱动器为 Modbus RTU 协议,二者无法直接建立通讯,数据无法互通;
传统方案缺陷:采用模拟量控制方案时,存在信号衰减、抗干扰能力弱的问题,导致加工精度波动(误差>±2%),无法满足精密件加工要求;
同步控制难题:多轴联动时,传统控制方案的指令下发不同步,易出现工件表面刀纹、过切等加工缺陷;
运维效率低:模拟量布线复杂,故障排查需逐点检测,机床停机维护时间长,影响生产效率。
三、通讯方案拓扑与实现逻辑
(一)硬件连接拓扑
(二)核心设备协同机制与配置要点
网关与倍福 PLC 协同配置
网关侧生成标准 EtherCAT GSD 文件,导入倍福 TwinCAT3 组态软件,在 PLC 中完成网关从站挂载与 PDO 数据映射配置:将 “位置指令”“控制模式选择” 等输出型数据映射至 EtherCAT 发送 PDO,将 “实际位置”“伺服报警码” 等输入型数据映射至 EtherCAT 接收 PDO,数据刷新周期设为 10ms,保障指令下发与状态反馈的实时性。
PLC 侧启用 EtherCAT 分布式时钟(DC)同步功能,将网关纳入 PLC 的时钟同步网络,使网关与 PLC 的时钟偏差≤1μs,为多轴同步控制提供时间基准。
网关与汇川 IS620 伺服驱动器协同配置
网关启用 Modbus RTU 主站模式,针对汇川 IS620 伺服驱动器的核心寄存器进行映射配置:位置指令对应寄存器 40100(写)、实际位置对应寄存器 40101(读)、控制模式选择对应寄存器 40102(写)、报警代码对应寄存器 40103(读),轮询周期与 PLC 数据刷新周期保持一致(10ms),避免数据异步。
伺服驱动器侧通过面板配置:启用 Modbus RTU 通讯功能,确认通讯参数与网关一致;将驱动器控制模式设为 “通讯控制”,允许通过 Modbus RTU 指令切换位置 / 速度 / 扭矩模式,同时启用 “报警信息上传” 功能,确保故障状态实时反馈。
协同控制逻辑配置
在 TwinCAT3 中编写多轴联动程序:PLC 根据加工工艺需求,计算各轴目标位置与运动速度,通过 PDO 数据下发至网关,网关自动将 EtherCAT 指令转换为 Modbus RTU 写指令,精准下发至对应伺服驱动器;
配置报警联动逻辑:当网关检测到伺服驱动器报警代码(如过载报警、位置偏差超差),立即通过 PDO 反馈至 PLC,PLC 触发急停指令,同时在 HMI 界面显示报警原因与处理建议,保障机床安全。
四、方案核心技术亮点
时钟同步驱动多轴协同:依托 EtherCAT 分布式时钟同步技术,实现 PLC、网关、伺服驱动器的时钟精准对齐,指令下发同步误差≤±1ms,解决传统方案多轴动作不同步导致的加工缺陷;
寄存器精准映射适配:针对汇川 IS620 伺服驱动器的寄存器地址规范,优化网关与驱动器的寄存器映射逻辑,避免数据传输冗余,协议转换延迟压缩至≤10ms,满足精密加工的实时控制需求;
工业级高可靠防护:网关采用工业级金属外壳,具备 IP30 防护等级,宽温工作范围(-20℃~60℃)、宽压供电(9-36VDC),抗电磁干扰符合 IEC 61000-6-2 标准,适配机床车间多变频器、大功率电机的复杂干扰环境;
模块化扩展设计:智能网关支持最多 8 路 RS485 端口扩展,可兼容 16 台 Modbus RTU 从站设备,后续新增伺服轴或接入压力、温度等传感器时,无需重构通讯网络,仅需扩展端口与配置寄存器映射,适配机床功能升级。
五、项目实施效果
:协议转换延迟≤10ms,多轴同步误差≤±0.3%,工件加工精度从 ±2% 提升至 ±0.05mm,完全满足精密模具加工要求;
生产效率优化:采用总线控制方案后,机床布线减少 60%,故障排查时间从平均 4 小时缩短至 30 分钟,设备稼动率提升 25%;
运行稳定性增强:整套系统在机床车间强电磁干扰环境下稳定运行,连续无故障工作时间超 8000 小时,未出现通讯中断、数据丢包等问题;
运维成本降低:远程运维功能实现参数调整、故障诊断的远程操作,每年减少现场维护次数 12 次,节约维护成本约 3 万元。
六、方案优势总结
本项目依托 EtherCAT 转 Modbus RTU 协议转换网关,精准解决了倍福 EtherCAT PLC 与汇川 IS620 伺服驱动器的协议异构难题,通过时钟同步协同、寄存器精准映射、工业级可靠设计,实现了多轴伺服的高精度同步控制。
相比传统模拟量控制方案,该方案具备加工精度高、运行稳定、运维便捷、扩展性强的核心优势,无需改造现有设备即可快速部署,大幅提升机床加工品质与生产效率,可广泛应用于数控车床、加工中心、激光切割机等机床加工行业的异构设备互联场景。
